[View 45+] Hands Free Schematic Diagram

View Images Library Photos and Pictures. Top 10 Tips For Professional Schematic Design Eagle Blog 268603 Wireless Hand Free Schematics Circuit Diagram Honwell Products Top 5 Best Circuit Diagram Makers 2020 My Chart Guide Pin On Ok

. Touch Free Tap Ats 0043 Hands Free Telephone Terminal Circuit Function Signal Generator Signal Processing Circuit Diagram Seekic Com Kia Rio Hands Free Switch Schematic Diagrams Body Electrical System Kia Rio Ub 2012 2020 Service Manual

Application Notes And Circuits For Usb Hands Free Phone With Usb Mouse Application Note Application Notes And Circuits For Usb Hands Free Phone With Usb Mouse Application Note

Application Notes And Circuits For Usb Hands Free Phone With Usb Mouse Application Note

Application Notes And Circuits For Usb Hands Free Phone With Usb Mouse Application Note

Kia Rio Hands Free Mic Inspection Hands Free Switch Schematic Diagrams Body Electrical System Kia Rio Ub 2012 2020 Service Manual Kia Rio Hands Free Mic Inspection Hands Free Switch Schematic Diagrams Body Electrical System Kia Rio Ub 2012 2020 Service Manual

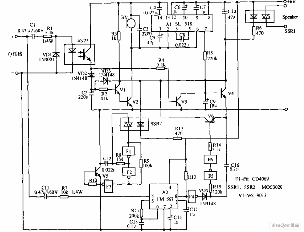
Hands Free Phone Voice Activated Device Circuit Diagram Control Circuit Circuit Diagram Seekic Com Hands Free Phone Voice Activated Device Circuit Diagram Control Circuit Circuit Diagram Seekic Com

Hyundai Santa Fe Hands Free Switch Schematic Diagrams Hands Free System Body Electrical System Hyundai Santa Fe Hands Free Switch Schematic Diagrams Hands Free System Body Electrical System

Diagram 2012 Chrysler 300 Wiring Harness Diagram Full Version Hd Quality Harness Diagram Pdfxdepuek Viamineouno It Diagram 2012 Chrysler 300 Wiring Harness Diagram Full Version Hd Quality Harness Diagram Pdfxdepuek Viamineouno It

Telephone Hands Free Circuit Function Signal Generator Signal Processing Circuit Diagram Seekic Com Telephone Hands Free Circuit Function Signal Generator Signal Processing Circuit Diagram Seekic Com

Kia Optima Hands Free Switch Schematic Diagrams Hands Free System Body Electrical System Kia Optima Tf 2011 2020 Service Manual Kia Optima Hands Free Switch Schematic Diagrams Hands Free System Body Electrical System Kia Optima Tf 2011 2020 Service Manual

Wiring Diagram Book Hyundai Avega 41115 Enotecaombrerosse It Wiring Diagram Book Hyundai Avega 41115 Enotecaombrerosse It

Diagram Hands Free Wiring Diagram 2010 Mini Cooper Full Version Hd Quality Mini Cooper Safetywiring Investinlazio It Diagram Hands Free Wiring Diagram 2010 Mini Cooper Full Version Hd Quality Mini Cooper Safetywiring Investinlazio It

Hands Free Headset Headphone Stereo Wiring Diagram 94 Civic Fuse Box Begeboy Wiring Diagram Source Hands Free Headset Headphone Stereo Wiring Diagram 94 Civic Fuse Box Begeboy Wiring Diagram Source

Popular Circuits Page 10 Next Gr Popular Circuits Page 10 Next Gr

Nokia Headset Handsfree Hdb 5 Connector And Schematics Allpinouts Nokia Headset Handsfree Hdb 5 Connector And Schematics Allpinouts

Diagram Hands Free Wiring Diagram 2010 Mini Cooper Full Version Hd Quality Mini Cooper Cbschematic2b Angelux It Diagram Hands Free Wiring Diagram 2010 Mini Cooper Full Version Hd Quality Mini Cooper Cbschematic2b Angelux It

Hands Free Headset Headphone Stereo Wiring Diagram 1991 Mustang Wire Harness Tekonshaii Bmw In E46 Jeanjaures37 Fr Hands Free Headset Headphone Stereo Wiring Diagram 1991 Mustang Wire Harness Tekonshaii Bmw In E46 Jeanjaures37 Fr

Intercom Circuit Telephone Circuits Next Gr Intercom Circuit Telephone Circuits Next Gr

268603 Wireless Hand Free Schematics Circuit Diagram Honwell Products 268603 Wireless Hand Free Schematics Circuit Diagram Honwell Products

Hands Free Telephone Circuitsarchive Hands Free Telephone Circuitsarchive

Touch Free Tap Ats 0043 Touch Free Tap Ats 0043

Nokia Headset Handsfree Hdb 5 Connector And Schematics Pinout Diagram Pinouts Ru Nokia Headset Handsfree Hdb 5 Connector And Schematics Pinout Diagram Pinouts Ru

Touchless Hands Free Toggle Switch Circuit Diagram Touchless Hands Free Toggle Switch Circuit Diagram

Ptifmdumt00001 Cell Phone Hands Free Adapter Schematics Circuit Diagram Priority Tech Ptifmdumt00001 Cell Phone Hands Free Adapter Schematics Circuit Diagram Priority Tech

001602 2200wa Digital Car Stereo Hand Free Kit Schematics Schematic Diagram Hubgiant 001602 2200wa Digital Car Stereo Hand Free Kit Schematics Schematic Diagram Hubgiant

Diagram Nokia 2690 Schematic Diagram Download Full Version Hd Quality Diagram Download Diagrambaranh Portaimprese It Diagram Nokia 2690 Schematic Diagram Download Full Version Hd Quality Diagram Download Diagrambaranh Portaimprese It

Samsung Handsfree Diagram Diagram Base Website Handsfree Diagram Hrdiagramvideo Avamip Fr Samsung Handsfree Diagram Diagram Base Website Handsfree Diagram Hrdiagramvideo Avamip Fr

Diagram Nissan Qashqai 2008 User Wiring Diagram Full Version Hd Quality Wiring Diagram Diagramhultss Hotelbarancio It Diagram Nissan Qashqai 2008 User Wiring Diagram Full Version Hd Quality Wiring Diagram Diagramhultss Hotelbarancio It

Diagram Sho Me Flasher Wiring Diagram Full Version Hd Quality Wiring Diagram Diagramericq Ilfannullone It Diagram Sho Me Flasher Wiring Diagram Full Version Hd Quality Wiring Diagram Diagramericq Ilfannullone It

Komentar